当前位置 : 好学校 教育资讯 体育单招 正文

体育特长生走单招好还是高考好?该如何选择?

2026-01-10

对于体育特长生和家庭而言,高中升学面临的关键抉择往往聚焦于两条路径:体育单招与普通高考。这不仅关系到未来四年的学业,更影响着职业发展的起点。

本文将从优势对比、决策逻辑和实操建议三个维度,为你提供一份清晰的决策地图。

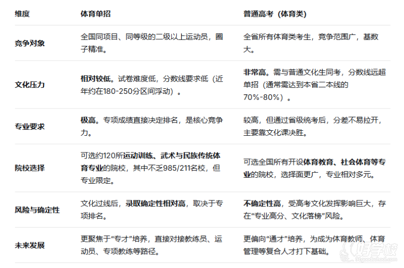
核心区别:两条不同的赛道

首先需要理解,这不是同一赛道上的两个选项,而是两套完全不同的游戏规则。

体育单招:是高校对拥有国家二级运动员(含)以上证书的考生进行的单独招生。

考试由“文化考试”(由国家体育总局统一组织,难度约等于高中会考)和“体育专项考试”组成。录取时,文化分有一定控制线,但最终以专项成绩为主导进行排名录取。

体育统招(高考体育类):考生需参加各省统一的体育专业测试,同时参加全国统一高考。录取时按“高考文化分”和“体育专业分”合成的综合分进行投档,文化课占比通常较高(如常见的70%文化+30%专业)。

简单比喻:单招是“专业为主、文化达标即可”的精英运动员通道;而体育统招是“文化与专业并重”的体育生选拔。

深度对比:单招与高考的利弊分析

如何选择?关键决策六问

做出明智选择,请诚实地回答以下六个核心问题:

一问:你的运动等级与专项水平?

明确持有国家二级运动员以上证书,且专项水平在同龄同项目中具有全国竞争力 → 强烈建议主攻单招。这是你优势所在,放弃无异于舍本逐末。

仅达到二级水平但优势不明显,或仅接近二级水平 → 需要谨慎评估,可能需要“单招与高考两手准备”。

二问:你的文化课真实成绩?

文化课长期薄弱,预估分数在300分以下(以750分满分为例)→ 单招是你的核心出路,通过高考体育类上本科的希望渺茫。

文化课中等偏上,能稳定达到本省二本线70%以上 → 两条路皆可,决策重心转向你的专项实力。若专项强,可冲击单招更好院校;若专项一般,可依靠文化优势走高考体育。

三问:你的目标院校与专业?

目标是北京体育大学、上海体育大学、华东师范大学等名校的运动训练专业 → 必须走单招。

目标是师范类院校的体育教育专业,未来想当老师 → 两条路均可,但需查清该专业在你们省的招生计划(是放在体育单招还是高考体育类中)。

四问:你的身体状态与伤病风险?

专项训练易受伤或已有旧伤,存在状态波动风险 → 需要高度重视。单招“一试定乾坤”,考试当日的状态至关重要。需要制定更科学的训练保护计划,或考虑高考作为风险对冲。

五问:你的心理素质与考试特点?

善于在重大专项比赛中发挥水平,但面对多学科、高强度的高考压力大 → 单招的文化考试压力更可控。

属于“大考型”选手,文化课发挥稳定,但专项比赛容易紧张 → 可更多倚重高考路径。

六问:你的长期职业规划?

立志成为职业教练、专项训练师,或继续在竞技领域深造 → 单招的专业培养更对口。

希望未来有更多元选择,如考研进入其他领域、从事体育管理、市场营销等 → 通过高考进入综合性大学的体育专业,可能获得更广阔的跨学科视野和平台。

实战策略:给不同特长生的建议

1. 专项拔尖、文化薄弱的“精英型”选手

策略:全力冲击单招。集中精力提升专项成绩至全国前列,同时系统学习单招文化课(与高考复习侧重点不同)

注意:可报名多所院校单招考试,增加录取机会。但高考报名仍需参加,作为极端情况下的保底。

2. 专项与文化都中等的“均衡型”选手

策略:建议“两条腿走路”,但有主次。冬春季重点备战单招考试,考后全力冲刺高考文化课。用单招保底,用高考冲击可能更好的学校。

注意:时间管理是非常大挑战,需与教练、老师共同制定精密计划,避免两者互相干扰。

3. 文化优秀、专项达标的“学习型”选手

策略:可优先考虑高考体育类。用你的文化课优势去竞争,有机会考入知名的综合性大学。同时,可以用单招作为保底和额外机会。

注意:确保体育统考成绩达到优良水平,不要成为短板。

重要提醒与最后忠告:

信息是关键:密切关注国家体育总局科教司、目标院校招生官网发布的当年《运动训练、武术与民族传统体育专业招生管理办法》及各校招生简章,所有政策以官方新发布为准。

早做规划:最晚在高二结束时,就必须根据当时的专项和文化水平,初步确定主攻方向,并开始针对性准备。

单招不是“捷径”:它是给那些在体育专项上付出巨大努力的运动员开辟的另一条赛道,其竞争同样激烈且专业。

寻求专业指导:与你的教练、体育老师、班主任深入沟通,他们最了解你的实际情况。

结语:

体育特长生走单招还是高考,本质是一场基于自身禀赋的精准资源配置。没有一定的好坏,只有最适合的选择。请抛开“哪条路更轻松”的幻想,认真评估自己作为“运动员”和“学生”的双重身份,哪一项是你的核心竞争力。

最终,明智的选择来自于清醒的自我认知、充分的信息收集和坚定的目标执行。无论选择哪条路,青春赛场上的拼搏精神,都将是你跨越任何挑战的真正力量。祝愿每一位体育少年,都能找到属于自己的跑道,奔向理想的未来。

读书培训,找好学校
收藏
分享到:

相关资讯

相关课程

好学校二维码
热门学校
推荐课程
热门标签