南宁博文职业培训学校

7x24小时咨询热线

400-660-3310

当前位置 : 好学校 南宁高职高考 南宁博文职业培训学校 课程正文

人看过 人预约 收藏分享

南宁职教高考对口单招升学培训招生

授课方式 :
上课时段:

上课校区:

报读该课程可在好学校领取返现奖励20元

微信扫码添加老师好友咨询

南宁博文职业培训学校

南宁博文职业培训学校

认证等级

信誉良好,可安心报读

南宁博文职业培训学校

已获好学校V2信誉等级认证

信誉值

  • (60-80)基础信誉积累,可放心报读
  • (81-90)良好信誉积累,可持续信赖
  • (91-100)充分信誉积累,推荐报读

与好学校签订读书保障协议:

在线咨询
2026.04.30 韦*林 139*****268 咨询了 课程费用
2026.04.19 覃*学 181*****763 咨询了 招生对象
2026.04.05 阳*子 159*****712 咨询了 周边交通
2026.03.28 王*子 180*****411 咨询了 招生对象
2026.03.21 林*昊 191*****662 咨询了 课程费用
2026.03.10 黄*西 185*****227 咨询了 课程费用
2026.03.08 女*子 151*****291 咨询了 开班时间
2026.02.26 姚*兰 198*****883 咨询了 课程费用
2025.12.27 女*儿 139*****254 咨询了 课程费用
2025.12.17 家*子 139*****166 咨询了 上课时段
2025.12.08 韦*晚 134*****405 咨询了 开班时间
2025.12.01 李*力 173*****669 咨询了 上课时段
2025.12.01 王* 157*****595 咨询了 周边交通
2025.11.20 李*芊 139*****073 咨询了 招生对象
2026.04.01 陈*婷 199*****059 咨询了 开班时间
南宁职教高考对口单招升学培训招生

博文教育是广西老牌职教高考培训学校,聚焦单招 / 对口升学,以高通过、优质师资和全流程服务为特色,开设集训班与冲刺班,助力高中生、往届生、社会考生等实现升学目标。

一、学校核心优势

办学资历:2010 年起开展培训,15 年专注单招 / 对口升学领域,广西首批职教高考专业培训学校。

升学成果:累计输送 15000 + 学子,2025 届单招通过 99.6%,47% 毕业生升入国家 “双高计划” 院校。

特色模式:“精准备考 + 职业规划 + 升学优势”,对接区内 50 余所优质高职院校。

独创教法:“三阶进阶” 教学法(基础强化→技能突破→升学护航),签订升学协议。

二、师资力量亮点

核心团队:校长、副校长及顾问均为硕士学历,持有多类专业证书,教学经验普遍超 10 年。

教师资质:任课教师多来自师范类、专业类高校,持有教师资格证及行业技能证书,擅长个性化教学与考点提炼。

班主任优势:多名班主任有 8 年以上毕业班带班经验,独创提分、志愿填报策略,班级上线高。

三、班型介绍

班型设置:单招集训班、单招冲刺班

报名条件:①高中生(应届生往届生)②初中毕业满3年社会考生(17-25 岁)退役军人

课程内容:

职业技能测试课:个人职业素养、人文基本常识、信息技术、通用技术等笔试课内容,以及面试技巧课和定制化面试辅导课。志愿填报 :一对一志愿填报指导

授课时间:

单招集训班:2025年11月初-2026年3月底

单招冲刺班:2026年2月下旬-2026年3月底

四、6 大服务 + 6 大优势

6 大服务

名师靶向教学:直击单招考试核心考点

个性定制提分:入学测评 + 专属学习计划

全真模考定位:多轮真题模拟预测分数区间

志愿护航录取:大数据匹配 + 一对一指导

心理赋能应考:专业心理咨询师疏导情绪

封闭高效管理:统一食宿 + 班主任全程督学

6 大优势

安全优势:校区监控全覆盖 + 学生意外险

生活优势:丰富餐食 + 宿舍独立卫浴、空调等配套

师资优势:资深单招领域教师团队

教学优势:班主任 + 科任老师 + 心理老师全程陪伴

教材优势:贴合广西考纲,提炼 286 个高频考点

就业优势:校企合作 + 职业测评 + 就业方向定制

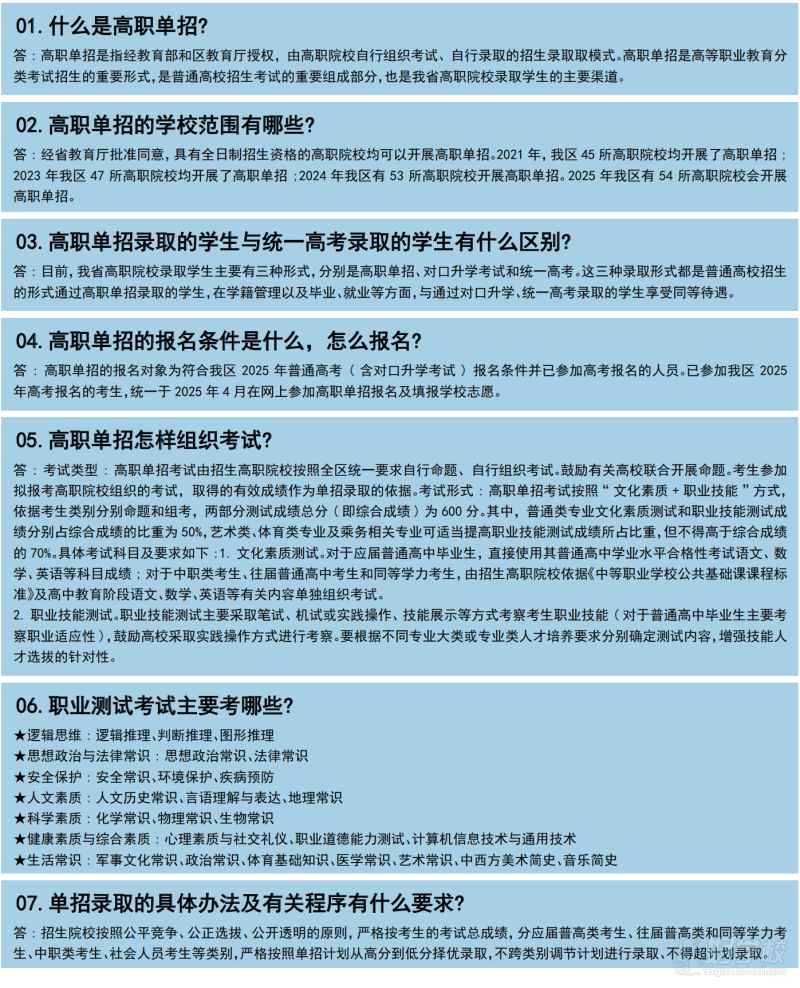
五、单招关键政策问答(核心)

六、报名与升学流程

确认具备高考报名资格(单招报名前提)

2026 年 2 月中下旬 - 3 月中旬:网上填报单招志愿

2026 年 3 月左右:参加院校组织的考试

2026 年 4 月:录取结果公布(第一志愿 4 月初,第二志愿 4 月中旬)

6-8 月:接收院校邮寄通知书

9 月:到校报到入学

11 月左右:学信网注册全日制学籍

七、校区环境

校区环境

八、学员风采

合照留影

合照留影

合照留影

合照留影

九、25届对口部分毕业学员

十、25届单招部分毕业学员

十一、报 名 须 知

一、录取要求

1、品德良好,身心健康,无不良记录(无纹身、染发等),无生理缺陷或传染性疾病。

2、我校注重孝思教育,不接收有以下行为的学生入学:不爱国爱校、不孝顺父母长辈、不尊敬师长、仪容仪表不规范、有打架斗殴、抽烟喝酒、不学无术等违规违纪行为者。

3、升学班学生需要参加学校的测评,合格方可录取。

二、注意事项

1、我校为全日制寄宿制学校,实行封闭式管理,师生统一在食堂就餐。学校食堂每餐有荤、素、汤菜肴,可任意选择添加饭菜,吃饱不浪费。

2、报名时间:即日起开始报名,先报先录,满额为止

3、学习时间 :2025 年7月至 2026 年单招或对口高考结束

4、开学时间 :8月中旬(滚动式开学)





开班信息

学时
学费
操作

    校区地址

    广州
    南宁
    二维码

    微信扫一扫,发送到手机

    随时随地,用手机查看地图路线,更可实时导航,轻松到校!

    学校相册

    更多 >
    环境/教学大图
    环境/教学大图
    环境/教学大图
    环境/教学大图

    读书保障 :

    • 正规资质

      所有学校都经过好学校品牌认证,办学许可证、工商营业执照。

    • 免费求学顾问

      通过好学校咨询,你可获得好学校免费求学顾问1对1专业服务,助你快速找到满意学校!

    • 优质教学

      通过好学校报读,你将可在好学校进行课程点评,你的评价将影响学校招生,学校会更重视你,给你更优质教学,避免你差评。

    • 消费权益保障

      通过好学校报读,若你与学校发生纠纷,你可获得好学校来自第三方的平台保障,协助你让学校退款,维护你的合法权益!

    更多适合课程

    全城高职高考学校,一网打尽,立即搜索:

    城市 : 求学课程 : 上课时间 :

    课程咨询

    好学校二维码

    随时随地与老师微信互动

    在线预约免费试听

    • 现在免费预约试听,报名可最高返现
    • 获取验证码
    官方授权声明

    本平台为 [南宁博文职业培训学校] 官方授权信息发布渠道,本页面所有招生信息由合作方提供并授权确认发布,内容责任由提供方全权承担。 如发现信息虚假、有误等,请点击反馈:联系客服

    合作资质已公示,点击核查:查看资质

    南宁博文职业培训学校Logo 南宁博文职业培训学校
    营业执照
    好的
    ;