上海悦课教育

7x24小时咨询热线

400-660-3310

当前位置 : 好学校 上海升学指导 上海悦课教育 课程正文

人看过 人预约 收藏分享

上海国际学校名校升学规划指导服务

授课方式 :
上课时段:

上课校区:

报读该课程可在好学校领取返现奖励20元

微信扫码添加老师好友咨询

上海悦课教育

上海悦课教育

认证等级

信誉良好,可安心报读

上海悦课教育

已获好学校V2信誉等级认证

信誉值

  • (60-80)基础信誉积累,可放心报读
  • (81-90)良好信誉积累,可持续信赖
  • (91-100)充分信誉积累,推荐报读

与好学校签订读书保障协议:

在线咨询
2025.12.25 童*燊 187*****665 咨询了 周边交通
2025.12.25 童*燊 187*****665 咨询了 开课校区
2025.11.04 曹*孩 137*****588 咨询了 周边交通
2025.11.04 袁*生 159*****895 咨询了 招生对象
2025.10.12 李*生 189*****649 咨询了 上课时段
2025.12.08 林*北 133*****056 咨询了 课程费用
上海国际学校名校升学规划指导服务

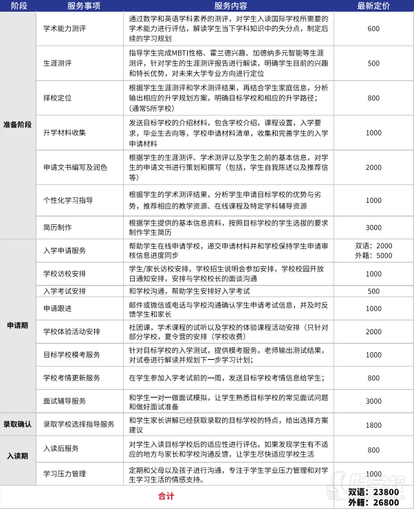
【项目详细】

产品说明:

1.可整体购买/打包服务购买/不可单项购买;

2.可选项根据规划学校情况进行服务及付费;

3.一旦开启服务,按照已服务的项进行收费,中途放弃服务,已服务的费用将不退,未服务的费用退还。

【师资介绍】

窦豆

奥克兰大学TESOL硕士,美国TESOL高级认证,高中英语教师资格证

奥克兰大学ELA学院写作首席讲师,国际课程衔接体系研发组成员,雅思8.5分

13年教学经验,10000+小时教学经验

雅思单科满分导师,官方认证培训师

宋晓羽

香港中文大学计算机硕士,985高校竞赛保送生,DSE课程认证导师

国际课程与体制内双轨教学专家,AMC竞赛教练

高中就读于山东省重点中学,高考裸分620+,数学单科140+

吴若蕾

厦门大学英语教育硕士,雅思8.5分,持有英语专业八级优秀证书

拥有 8 年一线英语教学经验,累计授课时长超 6000 +小时,覆盖幼、小、初、高全年龄段,熟悉各类国际化考试与升学体系

肖鹏

华中师范大学(211,985双一流大学)外国语言文学硕士

雅思/托福官方认证培训师

国家地理学习NGL认证导师,学术英语能力矩阵研发者

张沁玥

累计培养小托福850+学员超100名,包玉刚、世外、平和等沪上TOP10国际学校等一梯队学校学员备考成功率高达90%以上

准确定位学生语法、逻辑、表达三大学习痛点,擅长针对不同性格学生设计分层教学方案

【机构简介】

悦课国际教育中心由知名教育投资瑞恩创投投资,成立于2021年,现有团队成员50余名教学服务人员,其中授课教师70%以上海归背景或国际学校任职背景。三年以来,我们为累积2000名以上学员和家庭提供:ELW国际幼小英文能力衔接与备考、小托福、国际高中备考(上海)、托福、雅思、SAT/ACT、国际学科同步辅导(ALEVEL/AP)等一站式国际方向课程和辅导,其中ELW国际幼小英文能力衔接与备考与国际高中备考(上海)学员目标学校offer率为90%以上,标准化考试目标提分率为80%以上,深受学员和家长的一致好评。

依托于悅课学术研究院深度的教学产品研发,悅课不仅自研自编针对国际高中备考的系列教材《国际高中备考-搞定语法长难句》、《国际高中备考-搞定国高备考词汇》、《国际高中备考-搞定国高面试口语》。同时,悅课国际教育中心与沪上众多知名学校和教育机构达成了战略合作。目前与远播教育集团共建的远播悦课升学规划中心联手给学员提供了升学规划+国际课程的一站式规划辅导每年服务超过800名学员,与万科旗下德英乐教育联手提供的德英课拓展课程每学期服务超过300名学员。

开班信息

学时
学费
操作

    校区地址

    广州
    上海
    二维码

    微信扫一扫,发送到手机

    随时随地,用手机查看地图路线,更可实时导航,轻松到校!

    学校相册

    更多 >
    环境/教学大图
    环境/教学大图
    环境/教学大图
    环境/教学大图

    读书保障 :

    • 正规资质

      所有学校都经过好学校品牌认证,办学许可证、工商营业执照。

    • 免费求学顾问

      通过好学校咨询,你可获得好学校免费求学顾问1对1专业服务,助你快速找到满意学校!

    • 优质教学

      通过好学校报读,你将可在好学校进行课程点评,你的评价将影响学校招生,学校会更重视你,给你更优质教学,避免你差评。

    • 消费权益保障

      通过好学校报读,若你与学校发生纠纷,你可获得好学校来自第三方的平台保障,协助你让学校退款,维护你的合法权益!

    更多适合课程

    全城升学指导学校,一网打尽,立即搜索:

    城市 : 求学课程 : 上课时间 :

    课程咨询

    好学校二维码

    随时随地与老师微信互动

    在线预约免费试听

    • 现在免费预约试听,报名可最高返现
    • 获取验证码
    官方授权声明

    本平台为 [上海悦课教育] 官方授权信息发布渠道,本页面所有招生信息由合作方提供并授权确认发布,内容责任由提供方全权承担。 如发现信息虚假、有误等,请点击反馈:联系客服

    合作资质已公示,点击核查:查看资质

    上海悦课教育Logo 上海悦课教育
    营业执照
    好的
    ;