珠海人立职业培训学校

7x24小时咨询热线

400-660-3310

当前位置 : 好学校 珠海跨境电商 珠海人立职业培训学校 课程正文

人看过 人预约 收藏分享

珠海跨境电子商务考证培训课

授课方式 :
上课时段:

上课校区:

报读该课程可在好学校领取返现奖励20元

微信扫码添加老师好友咨询

珠海人立职业培训学校

珠海人立职业培训学校

认证等级

信誉良好,可安心报读

珠海人立职业培训学校

已获好学校V2信誉等级认证

信誉值

  • (60-80)基础信誉积累,可放心报读
  • (81-90)良好信誉积累,可持续信赖
  • (91-100)充分信誉积累,推荐报读

与好学校签订读书保障协议:

在线咨询
2026.03.18 梁* 158*****243 咨询了 上课时段
2026.02.24 何*子 159*****277 咨询了 开课校区
2026.01.16 女*士 159*****875 咨询了 开班时间
2025.11.17 林*姐 136*****767 咨询了 招生对象
2025.11.06 y*n 172*****685 咨询了 课程费用
2026.03.08 张*生 134*****214 咨询了 授课师资
珠海跨境电子商务考证培训课

【职业介绍】

电子商务师是指利用计算机技术、网络技术,通过专业的网络商务平台等现代信息技术,帮助商家与顾客或商家与商家之间从事各类商务活动或相关工作的人员。是融IT与商务于一身的复合型人才。

随着5G网络的不断发展,流量经济时代已经到来,短视频用户规模激增,直播电商新风口已到来。在巨大的市场需求下,电子商务人才已成为职场中颇为抢手的职业。就业面广,人才需求量大,整体薪酬水平较高。由此可见,学习相关的电子商务知识有助于我们更好地抓住电商发展新趋势。

目前,跟电子商务师相关的专业包括电子商务、跨境电子商务、市场营销、国际经济与贸易、工商管理、旅游管理、物流管理、大数据技术与应用。

【报考优势】

1.顺应行业发展趋势​​:跨境电商已成为国际贸易的重要组成部分。学习相关课程,有助于系统了解行业全貌、政策法规与市场动态,是进入或深耕这一领域的可行路径之一。

​​2.系统化专业知识构建​​:课程内容通常涵盖市场选品、国际物流、海外营销、跨境支付等核心环节,能帮助学习者整合碎片化知识,建立起系统化的知识框架,提升解决实际业务问题的能力。

​​3.提升个人职业竞争力​​:持有专业证书可以作为个人具备相关知识与技能的一个参考,在求职、内部转岗或晋升时,增加被雇主考虑的机会。

​​4.拓宽职业发展可能性​​:掌握跨境电商技能后,职业选择可能更为多样,既可以寻求在跨境电商企业、外贸公司等机构的相关职位,也为个人探索创业提供了知识基础。

​​5.对接实用资源与人脉​​:在培训过程中,有机会接触到行业讲师、同行从业者,这对于获取前沿信息、交流实践经验有一定帮助。

【证书优势】

经人力资源和社会保障部监管,由第三方评价机构颁发的电子商务师职业技能等级证书。可以在职业资格证书全国联网查询,全国通用,含金量

1.职场敲门砖:

对电子商务相关专业的学生和初入电商行业的职场者而言,拥有电子商务师等级证书可以增加就业机会,增强竞争优势,是从事电子商务工作的必要敲门砖,也是职场发展的有力踏板。

2.升职加薪:

电子商务师职业技能等级证书是对电商从业人员的能力肯定,在职场上可以为自己争取更高的薪酬标准和升职机会,因此电子商务师成为越来越多人的追求。

3.领取补贴:

电子商务职业技能等级证书考取后,将享受国家职业技能提升补贴,根据证书等级不同,符合相关等级补贴条件可申请1500-2000的政府补贴(以最新政策为准)。

4.评定职称:

具备高级工以上职业资格或职业技能等级的技能人才,均可参加职称评审。

5.积分落户:

电子商务师对应的职业技能等级证书可享受技能人才落户政策(具体以当地政策为准)

【适考人群】

1.对电子商务感兴趣,想进入电商行业,想从事电子商务或互联网营销相关岗位的人群

2.相关专业的院校教师、应届毕业生

3.从事电商相关工作的企业职工、社会人员

【考试形式及题型】

形式:

理论和实操两部分组成

采用百分制,每科成绩皆达到 60 分以上者为合格,理论、实操均以机考方式进行。

题型:

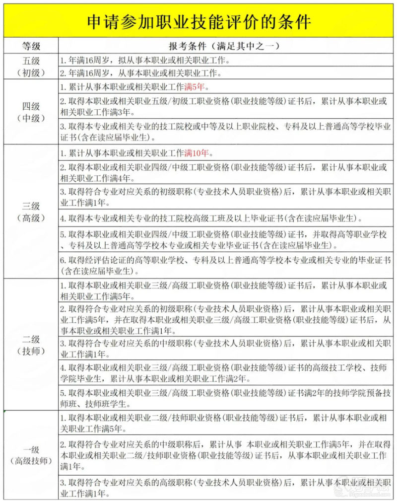
【报考条件】

5年相关工作经验即可报考中级

10年相关工作经验即可报考高级

【就业方向】

营销岗位∶包括网络营销人员、外贸电子商务人员等

运营岗位∶包括内容运营、活动运营、用户运营、新媒体运营、产品运营等

推广岗位∶包括网站推广人员、市场推广人员等

美工设计岗位∶主要从事平台颜色处理、文字处理、图像处理、视频处理等工作

电商平台/企业电商综合管理岗位∶网店的运营及在线的营销,企业电子商务整体规划、建设、运营和管理等

网站设计/开发岗位∶主要从事电子商务网页设计、数据库建设、程序设计,站点管理与技术维护等工作,如网站设计人员

【机构简介】

珠海人立职业培训学校,秉承“立德树人”校训,做现代职业教育的赶路人。延续华南专修学校在教培行业与人立人才派遣在就业服务领域20余年服务经验,在中央举全国之力推进粤港澳大湾区建设,并于粤澳最核心区域设立横琴深度合作区的历史背景下,团队紧握机遇,积极布局,深耕合作区发展人才需求,致力服务促进琴澳产业多元发展。我们协同华南专修学校、小助教育科技,打造出体系化的成长系列课程、平台化的优质教服资源、及线上线下同步的全时学习空间,针对企业落户横琴,在产业及人才政策情况、行业人才定制培养等方面定制开发了一些列人力咨询类培训项目,针对人才奔赴横琴,开发了包含创业辅导、就业能力、职业证书等能力与资源并重的生涯成长类培训项目。

开班信息

学时
学费
操作

    校区地址

    广州
    珠海
    二维码

    微信扫一扫,发送到手机

    随时随地,用手机查看地图路线,更可实时导航,轻松到校!

    学校相册

    更多 >
    环境/教学大图
    环境/教学大图
    环境/教学大图
    环境/教学大图

    读书保障 :

    • 正规资质

      所有学校都经过好学校品牌认证,办学许可证、工商营业执照。

    • 免费求学顾问

      通过好学校咨询,你可获得好学校免费求学顾问1对1专业服务,助你快速找到满意学校!

    • 优质教学

      通过好学校报读,你将可在好学校进行课程点评,你的评价将影响学校招生,学校会更重视你,给你更优质教学,避免你差评。

    • 消费权益保障

      通过好学校报读,若你与学校发生纠纷,你可获得好学校来自第三方的平台保障,协助你让学校退款,维护你的合法权益!

    更多适合课程

    全城跨境电商学校,一网打尽,立即搜索:

    城市 : 求学课程 : 上课时间 :

    课程咨询

    好学校二维码

    随时随地与老师微信互动

    在线预约免费试听

    • 现在免费预约试听,报名可最高返现
    • 获取验证码
    官方授权声明

    本平台为 [珠海人立职业培训学校] 官方授权信息发布渠道,本页面所有招生信息由合作方提供并授权确认发布,内容责任由提供方全权承担。 如发现信息虚假、有误等,请点击反馈:联系客服

    合作资质已公示,点击核查:查看资质

    珠海人立职业培训学校Logo 珠海人立职业培训学校
    营业执照
    好的
    ;