南京保藤国际教育

7x24小时咨询热线

400-660-3310

当前位置 : 好学校 南京英国留学 南京保藤国际教育 课程正文

人看过 人预约 收藏分享

南京英美名校教授小班辅导课

授课方式 :
上课时段:

上课校区:

报读该课程可在好学校领取返现奖励20元

微信扫码添加老师好友咨询

南京保藤国际教育

南京保藤国际教育

认证等级

信誉良好,可安心报读

南京保藤国际教育

已获好学校V2信誉等级认证

信誉值

  • (60-80)基础信誉积累,可放心报读
  • (81-90)良好信誉积累,可持续信赖
  • (91-100)充分信誉积累,推荐报读

与好学校签订读书保障协议:

在线咨询
2025.12.21 王*生 133*****020 咨询了 周边交通
2025.11.10 女*士 188*****820 咨询了 授课师资
2025.09.15 李*子 151*****816 咨询了 上课时段
2025.09.10 俞*子 186*****158 咨询了 招生对象
2025.09.05 王*士 132*****282 咨询了 开课校区
2025.08.27 陈*姐 173*****019 咨询了 招生对象
2025.08.26 刘* 181*****587 咨询了 上课时段
2026.03.31 先*子 138*****255 咨询了 周边交通
南京英美名校教授小班辅导课

【项目背景】

留学成为越来越多中国家庭选择的一条升学之路,留学不仅可以提供全新的学习和生活体验,增强人际关系网络,更能开拓视野和思维方式,也为未来的个人职业发展和学术研究打下坚实的基础。

目前,留学申请的难度和不确定性在进一步加深,申请者们除了更早更充分的准备外,在申请材料中,也要多维度、多视角的展示自己,抛开“唯分数论”的思想,更多的展示出有领导力、创新创造力、学习力、多样性等各方素质和综合能力全面发展的潜力。

英美名校教授小班课项目由全球综合排名或专业排名TOP30的名校教授领衔,采用课题小组的学习模式,全程模拟海外名校授课带领学生探索前沿的知识,激发学生的思考能力和学习能力。

项目同时开设多种丰富的课题,可以满足不同学生的科研兴趣和基础以及未来的发展方向。

【适合人群】

1、对高质量网申推荐信有需求的学生,希望提升科研背景及相关能力的群体

2、对接触前沿课题内容有浓厚兴趣的学生或者是想提前了解相关领域的转专业的学生

3、想要体验海外授课模式、适应海外教学的有留学意向的学生

高中生、本科生均可参加

*少数课程仅建议本科生报名

【项目流程】

报名项目:

咨询-- 购课---签约

上课阶段:

课上认真学习,积极与教授和助教交流、讨论问题,课后按时完成任务并提交作业

课后阶段:

按时完成并提交每周作业及项目大作业,并于教授和助教进行邮件交流

项目结束:

获得教授签发的课程证明及可用于网申系统的推荐信

【服务亮点】

“五师一体”的科研教学团队,专业化分工,手把手带领学生从0到1,从1到10,全面确保牛娃能学得多,普娃能学得懂。让学生有机会、有能力、有信心开启科研学习,不敷衍、不放弃。

【为什么选择英美名校教授小班课项目】

01、为中国家庭提供世界名校的教育资源,让中国学生也可以很容易接触到高水平的教授,特别是在一些专业性较强的领域,更能快速与世界技术接轨。

02、6-16人的小班班容,可以为学生提供个性化教学的同时,也能兼顾教授与学生之间、学生与学生之间的互动,让多方面的思想相互碰撞,增加每个学生的参与感。

03、为未来计划留学的学生提供海外学习的上课模式,提前适应,把握节奏,让自己更快的进入学习状态。

【五师一体服务体系】

【课程安排】

【教授师资】

导师团队来自全球综合排名或专业排名TOP30院校的教授领衔,在学科方面覆盖了文社科、理工科和商科领域98%的二级学科。

导师团队的老师均经过层层筛选、培训和评级,在背景优秀、契合高标准的基础上,我们还会优先选择授课经验丰富和拥有高水平发表经历的资深科研人进入导师库系统。

理工科部分老师

文社科部分老师

商科部分老师

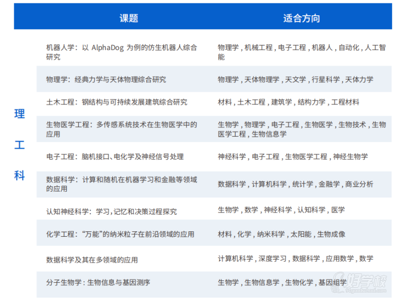
【部分热门课题展示】

理工科

文社科

商科

【学员喜报】

美国录取榜(部分)

英国录取榜(部分)

亚洲及其他地区录取榜(部分)

开班信息

学时
学费
操作

    校区地址

    广州
    南京
    二维码

    微信扫一扫,发送到手机

    随时随地,用手机查看地图路线,更可实时导航,轻松到校!

    学校相册

    更多 >
    环境/教学大图
    环境/教学大图
    环境/教学大图
    环境/教学大图

    读书保障 :

    • 正规资质

      所有学校都经过好学校品牌认证,办学许可证、工商营业执照。

    • 免费求学顾问

      通过好学校咨询,你可获得好学校免费求学顾问1对1专业服务,助你快速找到满意学校!

    • 优质教学

      通过好学校报读,你将可在好学校进行课程点评,你的评价将影响学校招生,学校会更重视你,给你更优质教学,避免你差评。

    • 消费权益保障

      通过好学校报读,若你与学校发生纠纷,你可获得好学校来自第三方的平台保障,协助你让学校退款,维护你的合法权益!

    更多适合课程

    全城英国留学学校,一网打尽,立即搜索:

    城市 : 求学课程 : 上课时间 :

    课程咨询

    好学校二维码

    随时随地与老师微信互动

    在线预约免费试听

    • 现在免费预约试听,报名可最高返现
    • 获取验证码
    官方授权声明

    尊敬的平台会员您好,[南京保藤国际教育]资质文件正在审核中。如需了解[南京保藤国际教育]服务明细或申请试听服务,
    请点击:联系客服

    ;