二加二国际教育

7x24小时咨询热线

400-660-3310

当前位置 : 好学校 杭州韩国留学 二加二国际教育 课程正文

人看过 人预约 收藏分享

杭州韩国东国大学WISE校区招生简章

授课方式 :
上课时段:

上课校区:

报读该课程可在好学校领取返现奖励20元

微信扫码添加老师好友咨询

二加二国际教育

二加二国际教育

认证等级

信誉良好,可安心报读

二加二国际教育

已获好学校V2信誉等级认证

信誉值

  • (60-80)基础信誉积累,可放心报读
  • (81-90)良好信誉积累,可持续信赖
  • (91-100)充分信誉积累,推荐报读

与好学校签订读书保障协议:

在线咨询
2026.01.30 张*生 150*****829 咨询了 招生对象
2026.01.29 家*子 152*****146 咨询了 开课校区
2026.01.14 女*子 189*****762 咨询了 上课时段
2025.11.14 胡*孩 185*****936 咨询了 周边交通
2025.10.25 任*轩 188*****443 咨询了 课程费用
2025.09.28 朱*学 189*****311 咨询了 开班时间
2025.09.28 王*士 137*****507 咨询了 授课师资
2025.05.12 先*子 189*****607 咨询了 上课时段
2026.01.06 张*学 152*****978 咨询了 开班时间
杭州韩国东国大学WISE校区招生简章

【院校简介】

东国大学WISE校区的国际交流处是全面负责国际事务的部门,引领大学教育全球化的同时也专门负责支援

外国留学生的留学生活。负责韩国语研修课程、本科课程、研究生院课程等外国留学生的招生工作,通过优越的教育项目和未来规划指导,帮助每个留学生制定适合自己的未来规划。

【报名资格】

【入学流程】

【招生单位】

韩国语研修(线上/线下):

本科:

研究生院:

经营研究生院:

招生日程:

【审查方法】

申请者注意事项:

入学合格者不可以在2所以上的大学里双重注册,必须只在1所大学里注册。如果违反该规定,入学(合格) 将被取消。

入学申请书或提交材料被判定为虚假或通过其他不正当方法合格时,即使入学后也会取消入学(合格) 在这种情况下,已缴纳学费的退款将根据本校“学费退费规定”来进行处理。

如果做出违反本校大学的规定、校规、留学生管理方针的行为,即使在研修过程中也会采取取消合格者资格 和出境措施。

学位课程的所有留学生在毕业之前必须满足各学科的毕业条件,并取得韩国语能力考试(TOPIK)标准等级 (本科4级、研究生院5级)。(双语课程进修者除外)

按照各募集单位的教育环境等,决定可接受的适当人员数。

根据出入境管理事务所的规定,因不能延长或变更滞留资格而无法合法滞留韩国国内时,可能被取消合格资格。

法务部长官公告国家及重点管理国家(非法滞留人数较多的国家):(共26个国家)加纳、尼日利亚、尼泊尔、缅甸、孟加拉国、越南、蒙古、斯里兰卡、乌兹别克斯坦、乌克兰、伊朗、埃及、印度、印度尼西亚、中国、哈萨克斯坦、吉尔吉斯斯坦、泰国、巴基斯坦、秘鲁、菲律宾、几内亚、马里、埃塞俄比亚、乌干达、喀麦隆。

其他未明示的事项,将依据本校外国人留学生学位课程入学指南决定。

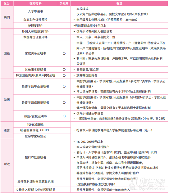
提交材料(韩国语研修课程):

提交材料(学位课程):

学历·学位认证书提交详情:

学费及奖学制度:

【宿舍费】

【环境优势】

坐落于杭州双一流新校区,以智能化、现代化为核心,打造未来教育新标杆。校区深度融合智慧校园系统,配备AI教室、智能实验室及数字化图书馆,实现教学科研高效协同;建筑设计融合生态理念,绿植环绕、景观宜人,毗邻科创产业带,兼顾学术氛围与创新活力。学生可享“一站式”智慧生活服务,沉浸于科技赋能、资源汇聚的高品质学习环境中,助力学术精进与全面发展。

【生活设施的配套优势】

校区以“品质生活+多元成长”为理念,打造全方位高端生活圈:室内恒温游泳池、台球馆、乒乓球馆及智能化健身房等,满足学生运动健身与社交需求;寝室采用四人间“上床下桌”设计,配备独立卫浴、空调及高速网络,兼顾私密性与便利性。生活区布局科学,公共空间融入学习角与休闲区,营造舒适、现代的居住环境,助力学生高效学习与活力生活,构建校园“家”文化。

【办学优势】

我们深度融合国内优质高校的学术资源与国际化培养体系,通过“课程共建、学分互认(直通50+海外名校)”和“名校师资授课”,为学生奠定扎实的专业基础;依托合作高校官方授权与真实校园环境,确保项目权威性及沉浸式学术体验,同时通过“双证书认证、校企资源联动”,打通“国内沉淀+海外升学+名企就业”全链路,打造兼具学术含金量与职业竞争力的国际化人才培养闭环。

开班信息

学时
学费
操作

    校区地址

    广州
    杭州
    二维码

    微信扫一扫,发送到手机

    随时随地,用手机查看地图路线,更可实时导航,轻松到校!

    学校相册

    更多 >
    环境/教学大图
    环境/教学大图
    环境/教学大图
    环境/教学大图

    读书保障 :

    • 正规资质

      所有学校都经过好学校品牌认证,办学许可证、工商营业执照。

    • 免费求学顾问

      通过好学校咨询,你可获得好学校免费求学顾问1对1专业服务,助你快速找到满意学校!

    • 优质教学

      通过好学校报读,你将可在好学校进行课程点评,你的评价将影响学校招生,学校会更重视你,给你更优质教学,避免你差评。

    • 消费权益保障

      通过好学校报读,若你与学校发生纠纷,你可获得好学校来自第三方的平台保障,协助你让学校退款,维护你的合法权益!

    更多适合课程

    全城韩国留学学校,一网打尽,立即搜索:

    城市 : 求学课程 : 上课时间 :

    课程咨询

    好学校二维码

    随时随地与老师微信互动

    在线预约免费试听

    • 现在免费预约试听,报名可最高返现
    • 获取验证码
    官方授权声明

    本平台为 [二加二国际教育] 官方授权信息发布渠道,本页面所有招生信息由合作方提供并授权确认发布,内容责任由提供方全权承担。 如发现信息虚假、有误等,请点击反馈:联系客服

    合作资质已公示,点击核查:查看资质

    二加二国际教育Logo 二加二国际教育
    营业执照
    好的
    ;