二加二国际教育

7x24小时咨询热线

400-660-3310

当前位置 : 好学校 杭州韩国留学 二加二国际教育 课程正文

人看过 人预约 收藏分享

杭州韩国庆云大学招生简章

授课方式 :
上课时段:

上课校区:

报读该课程可在好学校领取返现奖励20元

微信扫码添加老师好友咨询

二加二国际教育

二加二国际教育

认证等级

信誉良好,可安心报读

二加二国际教育

已获好学校V2信誉等级认证

信誉值

  • (60-80)基础信誉积累,可放心报读
  • (81-90)良好信誉积累,可持续信赖
  • (91-100)充分信誉积累,推荐报读

与好学校签订读书保障协议:

在线咨询
2026.01.30 张*生 150*****829 咨询了 招生对象
2026.01.29 家*子 152*****146 咨询了 开课校区
2026.01.14 女*子 189*****762 咨询了 上课时段
2025.11.14 胡*孩 185*****936 咨询了 周边交通
2025.10.25 任*轩 188*****443 咨询了 课程费用
2025.09.28 朱*学 189*****311 咨询了 开班时间
2025.09.28 王*士 137*****507 咨询了 授课师资
2025.05.12 先*子 189*****607 咨询了 上课时段
2026.01.06 张*学 152*****978 咨询了 开班时间
杭州韩国庆云大学招生简章

【专升本介绍】

教育项目介绍: 课程指的是在国内全日制专科大学学习三年 毕业后 可赴庆云大学插班大四学习一年 拿到庆云大学四年制本科毕业证 所取得的学士学位受中国教育部认证的一种学习模式 在专科阶段学习的专业和来庆云大学选修的专业内容需要一致 以中国留学生为主要招生对象 采用中韩双语授课的教育教学活动 

【申请条件】

1. 父母都是外国人的学生

2. 在国外或国内完成与韩国初 中 高 大学教育相等教育课程的外国人 ․․․

3. 中国全日制专科大学毕业生或本学期预毕业生

4. 语言条件 双语授课不需要韩国语语言 能力 但毕业前的一年内需要学180个小时的韩国语课程

5. 专业要求:护理专业申请者需要 小时的实习证明和护理资格证的公证原件

※ 在3年制大学仅修完2年的学生不能申请

※ 毕业于没有学分制学校的学生不可以申请插班

【招生日期】

【招生学部以及学费】

【宿舍费用】

【其他费用】

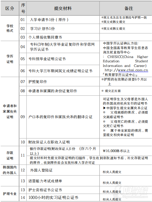
【提交材料】

提交材料时注意事项:

01. 以中文写成的证明材料 需在提交原件的同时附上韩文或英文翻译公证书预备 毕业证明 成绩单 家族关系证明材料等 韩语或英文的翻译件不是通过公证机构正规翻译时 需提交翻译确认书 ,

02. 新生可以申请大学的任何一个学部 系 但是 大四插班生必须符合自己的专业 

03. 入学申请书及所需材料填写错误 遗漏必填项目 笔迹不清等原因引起的一切责任由本人承担 提交的材料的内容不能更改或取消

04. 不可重复申请 根: 据最终录取及缴纳学费后的相关法令,申请人不得重复申请其他学校及我校其他招生项目。

2 ※ 。, 考上 所大学的学生必须只缴纳一所大学的学费 如果违反规定 所有大学的录取

和入学都将被取消。

05. 提交的材料上名字不同的情况下,需要提交本国法院或者驻外使馆长官发行的证明材料。

06. 预备毕业() () . 结业 者合格的情况 入学 , 前为止必须将毕业 结业 证明提交到新生入学科

07. 1 4 学期课程开始 / 后还未到达韩国的学生, 。 则有可能被取消入学资格

08. 所提交的材料若被判定为虚假或伪造、, 。 更改时 将会取消录取资格 若以不正当途径入学时哪怕在校期间也将取消录取资格

09. 只有在外国人出入境管理局认证的情况下可以休学

10. 入学招考成绩及评价内容一律不予公开。

11. 提交的材料一切不予退还 为了 ,, , 确认事实 除了提交的材料之外 有可能需要提交必要的补充材料

12. 其他本招生简章中未注明的内容,则依据庆云大学外国人留学生入学政策与入学管理委员会决定进行

【环境展示】

外观大楼

教室环境

接待环境

洽谈室

图书馆

咨询室

球场

宿舍环境

寝室洗浴间

食堂环境

洗衣房

【办学优势】

我们深度融合国内优质高校的学术资源与国际化培养体系,通过“课程共建、学分互认(直通50+海外名校)”和“名校师资授课”,为学生奠定扎实的专业基础;依托合作高校官方授权与真实校园环境,确保项目权威性及沉浸式学术体验,同时通过“双证书认证、校企资源联动”,打通“国内沉淀+海外升学+名企就业”全链路,打造兼具学术含金量与职业竞争力的国际化人才培养闭环。

开班信息

学时
学费
操作

    校区地址

    广州
    杭州
    二维码

    微信扫一扫,发送到手机

    随时随地,用手机查看地图路线,更可实时导航,轻松到校!

    学校相册

    更多 >
    环境/教学大图
    环境/教学大图
    环境/教学大图
    环境/教学大图

    读书保障 :

    • 正规资质

      所有学校都经过好学校品牌认证,办学许可证、工商营业执照。

    • 免费求学顾问

      通过好学校咨询,你可获得好学校免费求学顾问1对1专业服务,助你快速找到满意学校!

    • 优质教学

      通过好学校报读,你将可在好学校进行课程点评,你的评价将影响学校招生,学校会更重视你,给你更优质教学,避免你差评。

    • 消费权益保障

      通过好学校报读,若你与学校发生纠纷,你可获得好学校来自第三方的平台保障,协助你让学校退款,维护你的合法权益!

    更多适合课程

    全城韩国留学学校,一网打尽,立即搜索:

    城市 : 求学课程 : 上课时间 :

    课程咨询

    好学校二维码

    随时随地与老师微信互动

    在线预约免费试听

    • 现在免费预约试听,报名可最高返现
    • 获取验证码
    官方授权声明

    本平台为 [二加二国际教育] 官方授权信息发布渠道,本页面所有招生信息由合作方提供并授权确认发布,内容责任由提供方全权承担。 如发现信息虚假、有误等,请点击反馈:联系客服

    合作资质已公示,点击核查:查看资质

    二加二国际教育Logo 二加二国际教育
    营业执照
    好的
    ;