学信考研

7x24小时咨询热线

400-660-3310

当前位置 : 好学校 南京考研辅导 学信考研 课程正文

人看过 人预约 收藏分享

南京计算机408考研定向集训全年营

授课方式 :
上课时段:

上课校区:

报读该课程可在好学校领取返现奖励20元

微信扫码添加老师好友咨询

学信考研

学信考研

认证等级

信誉良好,可安心报读

学信考研

已获好学校V2信誉等级认证

信誉值

  • (60-80)基础信誉积累,可放心报读
  • (81-90)良好信誉积累,可持续信赖
  • (91-100)充分信誉积累,推荐报读

与好学校签订读书保障协议:

在线咨询
2026.01.30 机*主 138*****661 咨询了 课程费用
2025.10.24 李*生 188*****578 咨询了 授课师资
2025.09.17 女*士 153*****580 咨询了 授课师资
2025.09.07 张*生 157*****498 咨询了 开班时间
2025.08.26 李*强 157*****020 咨询了 周边交通
2025.07.28 刘*子 151*****165 咨询了 课程费用
2025.07.04 X*X 158*****055 咨询了 课程费用
2025.06.29 先*生 183*****478 咨询了 上课时段
2025.06.09 王* 186*****836 咨询了 招生对象
2025.05.16 学*员 185*****119 咨询了 授课师资
2025.05.07 机*主 137*****928 咨询了 授课师资
2025.04.17 傅*生 139*****654 咨询了 课程费用
2025.03.25 张*芳 133*****088 咨询了 招生对象
2025.02.25 机*主 153*****723 咨询了 授课师资
2025.02.14 学*员 182*****383 咨询了 上课时段
2024.10.28 武*生 139*****644 咨询了 课程费用
2024.10.13 家*孩 186*****183 咨询了 授课师资
2024.10.09 刘*士 133*****248 咨询了 课程费用
2024.09.02 女*子 137*****675 咨询了 上课时段
2026.03.15 徐*子 153*****248 咨询了 周边交通
南京计算机408考研定向集训全年营

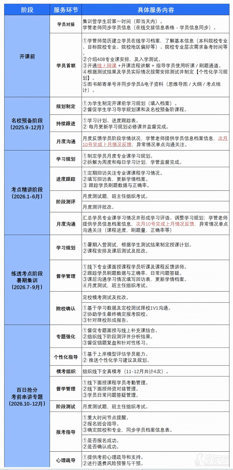
【课程内容】

学习阶段1:入学测试,制定复习规划

408定向集训营入营仪式

入营第一课根据入营评测结果和学习进度,针对性教学

学习阶段2

【课程特色】

1. 408全名师线上授课

408入学测试,制定高分复习方案

408一科一师,全名师线下集训授课

2. 定制教辅,专项带练,督学答疑

精深解读、408模考押题卷,全系定制教辅资料

线上智能题库+线下刷题答疑,生成智能学习路径

高分学长姐专业答疑+督学教务老师全程陪伴

3. 吃住学一体,一站式封闭集训

多媒体小班教室+独立学习工位+专属室外背诵区

配备餐厅食堂干净卫生,外卖方便

4人间独立卫浴干湿分离

【师资团队】

橘子老师

毕业于华北电力大学计科专业,多年408辅导经验。以建立知识体系为基本面,以多维度理解题目破解题目为中心,在点面结合中,让学生掌握应试技巧和能力。有效把握计算机408考试中的考点分布、题型、考试趋向,对知识点和题型具有完备的归纳总结,解题思路灵活。

木子老师

计算机考研资深主讲老师,多年的计算机专业辅导经验,西北工业大学计算机专业硕士,热情幽默,讲解颇具感染力逻辑清楚,通俗易懂,精准建立"考点-知识点"的深度衔接,独创"基础巩固专题突破全真模考"的全面辅导框架。

雨涵

985大学计算机教育技术专业408专业基础扎实,掌握先进教学方法,以大概念为引领,将繁杂的知识点编织成一张紧密相连的知识网。讲课幽默风趣,将原本晦涩难懂的概念转化为生动有趣的故事或实例,让学生在轻松愉快的氛围中掌握知识的精髓。

【机构简介】

学信教育是一家专业从事考研的辅导学校,经过多年对考研市场的教学与实践,探索并总结出针对应届生考研、考研二战类学生的辅导体系,是江苏地区专业从事考研辅导的学校之一。

学信教育秉承“专注”这一办学理念,经过多年的发展已成为一家专注全国研究生入学考试辅导的大型培训学校。

学信教育一直坚持“教学质量是学校不断进步与发展的生产力”,不断整合考研辅导师资,组建了一批由全国硕士研究生入学考试原阅卷组、大纲配套教材主编以及专业教师为核心的教学团队。

经过全体学信人共同努力,已逐步发展成一家集教育培训、教学技术研发、图书出版发行于一体的现代化教育集团。正是由于对万千学子的辛勤付出,2019年获腾讯新闻年度教育集团产业价值榜全国十二强、年度行业标杆教育集团,获新浪网教育频道年度品牌实力教育连锁机构、年度综合实力教育集团称号;2020~2021年获央视网年度社会责任教育集团,获新华网年度社会公信力教育品牌称号。

【机构环境】

机构环境

机构环境

机构环境

开班信息

学时
学费
操作

    校区地址

    广州
    南京
    二维码

    微信扫一扫,发送到手机

    随时随地,用手机查看地图路线,更可实时导航,轻松到校!

    学校相册

    更多 >
    环境/教学大图
    环境/教学大图
    环境/教学大图
    环境/教学大图

    读书保障 :

    • 正规资质

      所有学校都经过好学校品牌认证,办学许可证、工商营业执照。

    • 免费求学顾问

      通过好学校咨询,你可获得好学校免费求学顾问1对1专业服务,助你快速找到满意学校!

    • 优质教学

      通过好学校报读,你将可在好学校进行课程点评,你的评价将影响学校招生,学校会更重视你,给你更优质教学,避免你差评。

    • 消费权益保障

      通过好学校报读,若你与学校发生纠纷,你可获得好学校来自第三方的平台保障,协助你让学校退款,维护你的合法权益!

    更多适合课程

    全城考研辅导学校,一网打尽,立即搜索:

    城市 : 求学课程 : 上课时间 :

    课程咨询

    好学校二维码

    随时随地与老师微信互动

    在线预约免费试听

    • 现在免费预约试听,报名可最高返现
    • 获取验证码
    官方授权声明

    尊敬的平台会员您好,[学信考研]资质文件正在审核中。如需了解[学信考研]服务明细或申请试听服务,
    请点击:联系客服

    ;