重庆远景职业培训学校

7x24小时咨询热线

400-660-3310

当前位置 : 好学校 重庆心理咨询师 重庆远景职业培训学校 课程正文

人看过 人预约 收藏分享

重庆心理治疗师培训班

授课方式 :
上课时段:

上课校区:

报读该课程可在好学校领取返现奖励20元

微信扫码添加老师好友咨询

重庆远景职业培训学校

重庆远景职业培训学校

认证等级

信誉良好,可安心报读

重庆远景职业培训学校

已获好学校V2信誉等级认证

信誉值

  • (60-80)基础信誉积累,可放心报读
  • (81-90)良好信誉积累,可持续信赖
  • (91-100)充分信誉积累,推荐报读

与好学校签订读书保障协议:

在线咨询
2026.03.16 学*员 136*****936 咨询了 招生对象
2026.03.14 胡*娟 187*****088 咨询了 周边交通
2026.03.12 先*生 187*****308 咨询了 开班时间
2026.03.10 孙*花 133*****207 咨询了 授课师资
2026.03.10 张*士 188*****206 咨询了 上课时段
2026.03.10 何*强 189*****283 咨询了 周边交通
2026.03.09 机*主 158*****706 咨询了 上课时段
2026.03.08 旧*酒 158*****850 咨询了 开班时间
2026.03.05 叶*婷 177*****923 咨询了 课程费用
2026.03.05 机*主 181*****425 咨询了 授课师资
2026.03.04 刘*生 151*****430 咨询了 招生对象
2026.03.04 杨*芝 186*****164 咨询了 周边交通
2026.03.04 伍* 156*****915 咨询了 周边交通
2026.03.04 刘*生 188*****631 咨询了 招生对象
2026.03.04 吴*香 151*****243 咨询了 课程费用
2026.03.03 余*生 177*****818 咨询了 开班时间
2026.03.03 袁*生 185*****279 咨询了 开班时间
2026.03.03 聂*亲 186*****531 咨询了 周边交通
2026.03.03 姚* 186*****590 咨询了 上课时段
2026.03.03 王*生 132*****308 咨询了 授课师资
2026.03.02 黎*豪 199*****062 咨询了 周边交通
重庆心理治疗师培训班

在健康中国战略全面推进的今天,心理健康服务已成为医疗体系不可或缺的重要组成部分。然而,目前我国专业心理服务人员的数量却远远不能满足市场需求,专业人才的匮乏成为制约行业发展的关键瓶颈。

数据显示,目前我国心理治疗师与人口的比例严重失衡,每10万人口中仅有约2名心理治疗师,而发达国家这一数字通常在20名以上。这一巨大的人才缺口,使得心理治疗师成为当下具发展潜力的黄金职业之一。

什么是心理治疗师

心理治疗师是卫生系列专业技术资格考试的科目之一,是国家法定的专业技术资格——卫生系列技术职称的一种。

心理治疗师自2001年全国卫生专业初级(师,专业代码216)、中级(师,专业代码386)以考代评工作正式实行,由国家卫生健康管理委员会组织全国统一考试,并且由人社部和卫健委共同发证。

此证书属于卫生系统内的专业技能证书,也是国内心理学领域公认的含金量、权威的资质证书,在全国范围内均有效,无需注册或年审。

持有这一证书,不仅可以在心理咨询机构、医疗机构等场所从事心理服务工作,还可以参与职称评定,在医疗系统可以用来评级及转岗用,不在医疗系统可以用来开展咨询工作用。

心理治疗师的权威地位

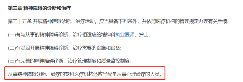
2013年5月31日实施的《中华人民共和国精神卫生法》提出了心理治疗人员医务工作者。

<br>

我国心理健康服务团队应包括精神科医师、护士、心理治疗师、心理咨询师、社会工作者等。随着相关政策的陆续颁布,心理健康教育的普及,社会心理服务体系的完善,心理治疗师与心理咨询师群体将成为未来第三大医疗健康领域的专业人员。

心理治疗师人员资质

2013年12月30日发布的《心理治疗规范(2013版)》中,规定了心理治疗人员的资质:精神科(助理)执业医师并接受了规范化的心理治疗培训;或通过卫生专业技术资格考试(心理治疗专业),并取得专业技术资格的卫生技术人员。

这两类在医疗机构工作的医学、心理学相关专业的工作者可成为心理治疗人员。

心理治疗师vs.心理咨询师vs精神科医生区别

心理治疗师的报考条件

国家卫生管理部门规定,心理治疗师考试的适用人员范围是:经国家或有关部门批准的医疗卫生机构内,从事心理治疗工作的人员。

全国统一的报考要求,临床医学、基础医学、精神医学、心理学、应用心理学、临床心理学、咨询心理学等专业可报,具体如下:

 心理治疗师 (初级)

具备相应专业硕士学位,从事本专业工作满1年;

或具备相应专业大学本科学历或学士学位,从事本专业工作满1年;

或具备相应专业大专学历,从事本专业工作满3年;

或具备相应专业中专学历,从事本专业工作满5年。

心理治疗师(中级)

具备博士学位;

或具备硕士学位,取得初级师职称后,从事本专业工作满2年;

或具备大学本科学历或学士学位,取得初级师职称后,从事本专业工作满4年;

或具备大专学历,取得初级师职称后,从事本专业工作满6年;

或具备中专学历,取得初级师职称后,从事本专业工作满7年。

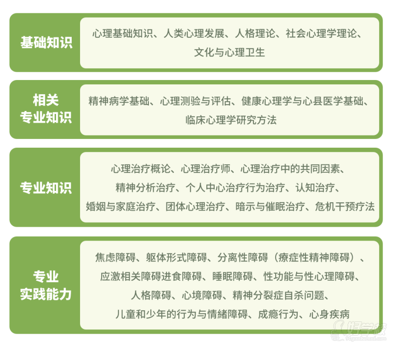
心理治疗师考试大纲及题型

考试形式

人机对话(机考)形式,单科考试时长为90分钟,通常考试时间安排为一天考完,上午下午各2科。

考试题型为单项选择题,一共分为A、B、C、D、E,5个选项,考试题型具体包括:

A1题型:单句型zui佳选择题(单题干)

A2题型:案例摘要型zui佳选择题(单题干)

A3题型:病历组型zui佳选择题(共用题干)

A4题型:病历串型zui佳选择题(共用题干)

B型题:共用备选答案单选题(共用备选答案)

单科考试为100道单选题,1题1分,60分及格。

成绩保留期为2年(2年总计考过4门即可,上一年已过科目无需再考,如果2年总计未考过4门,在第3年成绩记录将被刷新,即需要重新考4门)

备考资料

全国卫生专业技术资格考试用书编写专家委员会编写:《心理治疗学(师、中级)》(2025全国卫生专业技术资格考试指导),人民卫生出版社出版。

《2025心理治疗学(师、中级)精选习题集》(全国卫生专业技术资格考试习题集丛书),人民卫生出版社出版。

心理治疗师报名流程

心理治疗师的报考流程一般包括以下步骤:

01线上报名阶段

▪ 注册报名账户:考生需要注册一个本人的报考账户,填写相关个人信息,如姓名、身份证号、联系方式等。

▪ 信息维护:上传考生自己的相关资料,如个人证件照片、学历信息等。

▪ 完成报名:完善报考信息(个人基本信息/选择考区)、上传报名资料(学历/工作资料)、下载报名申请表

02线下审核阶段

现场审核由地级市进行,最终审核在省一级卫健委,该阶段需提供以下材料:

▪ 身份证正反面电子扫描件(高清照片)

▪ 白底电子版证件照三寸

▪ 毕业证、学位证电子扫描件,国外学历要求有中留服认证

▪ 专业技术职务任职资格证书、聘书原件或聘用证明原件(部分考区可能要求社保缴纳证明或社保流水证明)

▪ 《2026年度卫生技术资格考试报名申请表》,必须含有单位盖章

审核内容:主要审核考生的报名材料是否真实有效,是否符合报考要求,如专业、岗位、工作经验等,如果有其中一项不满足要求,审核就有可能会被拒。

03网上缴费

审核通过后,考生需要在规定时间内进行网上缴费,每科目50-70元(各考区有差异)。

04打印准考证

缴费成功后,考生需要在规定时间内登录报名网站打印准考证。准考证上会有考生的考试时间、地点、座位号等详细信息,考生需仔细核对。

05参加考试

心理治疗师考试的具体时间以准考证上的时间为准,预计2026年4月。

06成绩发布

考试结束后两个月公布考试成绩,可在官网系统进行成绩查询、打印成绩单等操作。

五大就业方向

1.医疗机构

医院、精神卫生中心等机构是心理治疗师的主要就业场所,可以在这里为患者提供专业的心理治疗服务。

2.心理咨询机构

越来越多的心理咨询机构开始涌现,为公众提供心理咨询服务。心理治疗师可以在这些机构中担任咨询师或治疗师的角色。

3.学校及教育机构

随着中小学和高校对学生心理健康问题的重视,学校心理健康教育教师的需求也在不断增加。心理治疗师可以在学校中担任心理教师或咨询师的角色,为学生提供心理健康教育和咨询服务。

4.社区和公益组织

社区和公益组织也需要心理治疗师来开展心理健康宣传、心理咨询和危机干预等工作。

5.企业与公司

企业和组织开始关注员工的心理健康问题,并聘请心理治疗师为员工提供心理健康服务。

开班信息

学时
学费
操作

    校区地址

    广州
    重庆
    二维码

    微信扫一扫,发送到手机

    随时随地,用手机查看地图路线,更可实时导航,轻松到校!

    学校相册

    更多 >
    环境/教学大图
    环境/教学大图
    环境/教学大图
    环境/教学大图

    学员点评

    94%满意度

    重庆远景职业培训学校

    综合

    环境 : 4.7师资 : 4.7教学 : 4.7

    12045人看过    933人预约    3人评价
    王*刚

    王*刚

    私信AT
    有用(2请教

    (环境:4.0师资:4.0教学:4.0

    我的是线上学习,学习一个月了,效果好,老师教学质量好,环境也不错,

    2023-06-23

    感谢认可,争取一次性通过考试

    贾*玉

    贾*玉

    私信AT
    有用(2请教

    (环境:5.0师资:5.0教学:5.0

    我选择的是网课,讲解很详细也很容易听懂,随时都可以学习,老师会根据学员自己的时间安排考试。

    2023-04-19

    恭喜您顺利通过考试!这是您努力学习和准备的成果,我们感到非常欣慰和高兴。希望您在今后的学习和职业生涯中茁壮成长,取得更大的进展和成功。如果您需要任何帮助或支持,请随时联系我们,我们会全力以赴为您提供优质的服务和帮助。再次祝贺您,加油!

    熊*彦

    熊*彦

    私信AT
    有用(1请教

    (环境:5.0师资:5.0教学:5.0

    还可以,老师讲解的也挺好的,考试前也会给题库,服务也很好,好评

    2023-02-27

    顺利通过考试

    读书保障 :

    • 正规资质

      所有学校都经过好学校品牌认证,办学许可证、工商营业执照。

    • 免费求学顾问

      通过好学校咨询,你可获得好学校免费求学顾问1对1专业服务,助你快速找到满意学校!

    • 优质教学

      通过好学校报读,你将可在好学校进行课程点评,你的评价将影响学校招生,学校会更重视你,给你更优质教学,避免你差评。

    • 消费权益保障

      通过好学校报读,若你与学校发生纠纷,你可获得好学校来自第三方的平台保障,协助你让学校退款,维护你的合法权益!

    更多适合课程

    全城心理咨询师学校,一网打尽,立即搜索:

    城市 : 求学课程 : 上课时间 :

    课程咨询

    好学校二维码

    随时随地与老师微信互动

    在线预约免费试听

    • 现在免费预约试听,报名可最高返现
    • 获取验证码
    官方授权声明

    尊敬的平台会员您好,[重庆远景职业培训学校]资质文件正在审核中。如需了解[重庆远景职业培训学校]服务明细或申请试听服务,
    请点击:联系客服

    ;