济南神州飞机场技工院校

7x24小时咨询热线

400-660-3310

当前位置 : 好学校 济南电工 济南神州飞机场技工院校 课程正文

人看过 人预约 收藏分享

济南电工维修自动化精英培训班

授课方式 :
上课时段:

上课校区:

报读该课程可在好学校领取返现奖励20元

微信扫码添加老师好友咨询

济南神州飞机场技工院校

济南神州飞机场技工院校

认证等级

信誉良好,可安心报读

济南神州飞机场技工院校

已获好学校V2信誉等级认证

信誉值

  • (60-80)基础信誉积累,可放心报读
  • (81-90)良好信誉积累,可持续信赖
  • (91-100)充分信誉积累,推荐报读

与好学校签订读书保障协议:

在线咨询
2025.11.05 刘*人 135*****830 咨询了 周边交通
2025.11.04 刘*生 159*****268 咨询了 开课校区
2025.11.04 赵*生 177*****156 咨询了 周边交通
2025.10.31 范*生 137*****715 咨询了 上课时段
2025.10.31 翟*子 187*****551 咨询了 开班时间
2025.10.26 边*士 151*****996 咨询了 周边交通
2025.10.20 张*人 187*****675 咨询了 招生对象
2025.10.13 赵*民 155*****908 咨询了 授课师资
2025.10.10 董* 187*****213 咨询了 开课校区
2025.09.26 张*周 182*****385 咨询了 开班时间
2025.09.11 闫*生 173*****276 咨询了 招生对象
2025.09.10 先*生 192*****687 咨询了 上课时段
2025.09.09 张*生 186*****539 咨询了 招生对象
2025.09.09 张*生 178*****639 咨询了 课程费用
2025.09.06 龘*生 138*****302 咨询了 开课校区
2025.09.05 王*生 138*****676 咨询了 开班时间
2025.09.02 杨*峰 178*****690 咨询了 上课时段
2025.09.01 乔*国 132*****669 咨询了 开班时间
2025.08.22 李*选 156*****803 咨询了 招生对象
2025.11.01 李*赐 176*****638 咨询了 周边交通
济南电工维修自动化精英培训班

【课程费用】

11980

【课程学时】

120天

【项目内容】

☑电路一般组成及发展趋势

☑电路常用物理量基本定律

☑电阻串并混联电路

☑单相、三相交流电路

☑ 三相对称负载星形(Y形)连接特点及应用

☑ 三相不对称负载星形(Y形) 连接的特点及应用

☑ 三相负载三角形(△形)连接的特点及应用

【训练内容】

☑各种电工工具的使用

☑万用表、绝缘电阻表、钳形电流表等仪器仪表的使用

☑单股和多股导线的直线和T型连接

☑三股以上的导线、软硬导线的连接

☑ 软导线打结方法

☑ 钢管、PVC管、线槽穿线布线

☑ 明敷、暗敷、照明和动力线路工艺

☑ 配电盘柜布线工艺

【专业知识及技能训练】

☑ 力变压器、自耦变压器、小型变压器、隔离变压器、电压电流互感器原理检测及正确使用

☑ 单控线路、两地双控线路、照明工程线路(如一个家庭线路的设计、安装、检修等)

☑ 单相、三相三线、三相四线电能表选择安装直接接入和经互感器接入的安装检测

☑ 三相电力变压器、自耦变压器、小型变压器、隔离变压器、电压电流互感器原理检测及正确使用

☑ 单相三相异步电动机原理及检测

☑ 单相异步电动机类型及正反转控制

☑ 照明、动力配电柜的安装、调试、检修技术

☑ 点动、自锁启动、点动和自锁混合控制线路

☑ 接触器联锁正反转控制线路

☑ 按钮接触器双重联锁正反转控制线路

☑ 两地起停控制线路

☑ 自动循环往复控制线路

☑ 按钮控制和时间继电器自动控制Y-△减压起动控制线路等安装、调试、检修技能

【课程特色】

  1. TT、TN(TN-C  TN-S  TN-C-S)、IT三大低压配电系统的含义特点及工作接地(DE)和保护接地(PE)基本概要 ;
  2. 各种电工材料、导线截面、低压电器选择技术;
  3. 电气系统图、平面图、布置图、接线图等识读技术;
  4. 各种电子元器件性能应用及检测;
  5. 自控系统常用的传感器(如热敏、光敏、压敏、霍尔元件、干簧管等组成的温度、光线、流量、压力、液位等传感器)的使用检测技术。

【培训目标】

通过培训班理论知识学习和操作技能训练,培训对象能够掌握电气自动化专业及高级维修电工所要求的技术理论和工艺知识,熟悉主要电气设备的结构、工作原理,能够熟练运用专门技能和特殊技能完成复杂的、非常规性的工作;具有综合分析和解决本职业现场生产技术疑难问题和关键问题的能力,能运用新技术、新仪器、新材料、新设备进行技术改造和技术创新,具有培训和指高级工作的能力,有较强的技术管理能力。可以在电子、电工等行业从事供电管理、电气安装、维护、控制等工作。

【课程阶段】

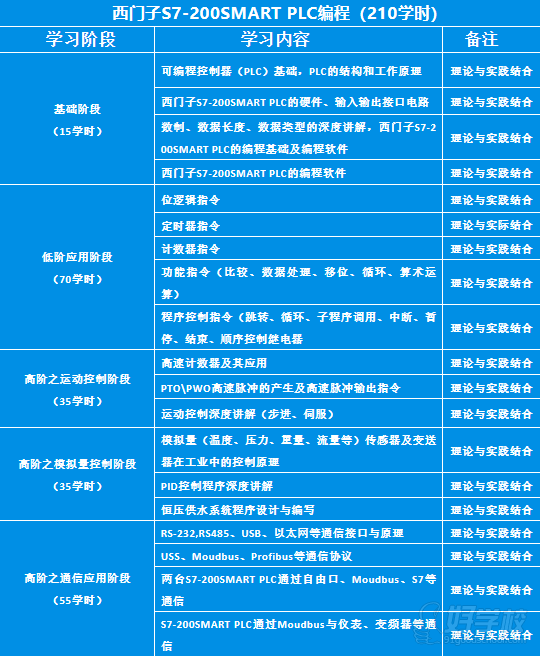
西门子S7-200SMART PLC编程

触摸屏技

变频器控制技术

伺服技术

西门子S7-1200/1500 PLC 西门子触摸屏

【学校简介】

济南市神州飞机场职业培训学校是济南市政府主管部门批准成立的一所省内大型实用技术人才培训基地。学校1989年建校,成立近三十年来,以良好的办学条件,规范的管理和高质量的教学赢得了国内外学子的广泛称赞。

济南市神州飞机场职业培训学校电工、家电维修培训部是以家电维修培训、电工电子培训、PLC变频器、制冷维修培训等专业为主。

开班信息

学时
学费
操作

    校区地址

    广州
    济南
    二维码

    微信扫一扫,发送到手机

    随时随地,用手机查看地图路线,更可实时导航,轻松到校!

    学校相册

    更多 >
    环境/教学大图
    环境/教学大图
    环境/教学大图
    环境/教学大图

    学员点评

    100%满意度

    济南神州飞机场技工院校

    综合

    环境 : 5.0师资 : 5.0教学 : 5.0

    13572人看过    659人预约    4人评价
    朱*波

    朱*波

    私信AT
    有用(0请教

    (环境:5.0师资:5.0教学:5.0

    学校很不错,值得信!

    2025-04-07

    刘*生

    刘*生

    私信AT
    有用(0请教

    (环境:5.0师资:5.0教学:5.0

    老师教的很好,师资强大,学习很有动力。值得去学习。

    2024-01-29

    杨*生

    杨*生

    私信AT
    有用(1请教

    (环境:5.0师资:5.0教学:5.0

    教学还可以,讲课有基础的可以学的会,也看个人的吧,

    2023-01-03

    读书保障 :

    • 正规资质

      所有学校都经过好学校品牌认证,办学许可证、工商营业执照。

    • 免费求学顾问

      通过好学校咨询,你可获得好学校免费求学顾问1对1专业服务,助你快速找到满意学校!

    • 优质教学

      通过好学校报读,你将可在好学校进行课程点评,你的评价将影响学校招生,学校会更重视你,给你更优质教学,避免你差评。

    • 消费权益保障

      通过好学校报读,若你与学校发生纠纷,你可获得好学校来自第三方的平台保障,协助你让学校退款,维护你的合法权益!

    更多适合课程

    全城电工学校,一网打尽,立即搜索:

    城市 : 求学课程 : 上课时间 :

    课程咨询

    好学校二维码

    随时随地与老师微信互动

    在线预约免费试听

    • 现在免费预约试听,报名可最高返现
    • 获取验证码
    官方授权声明

    尊敬的平台会员您好,[济南神州飞机场技工院校]资质文件正在审核中。如需了解[济南神州飞机场技工院校]服务明细或申请试听服务,
    请点击:联系客服

    ;